sum of two numbers represented by linked lists

sum of two numbers represented by linked lists

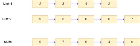
sum of two numbers represented by linked lists. There are some references to sum of two numbers represented by linked lists in this article. If you are looking for sum of two numbers represented by linked lists you've came to the right place. We have posts about sum of two numbers represented by linked lists. You can check it out below.

Showing posts matching the search for sum of two numbers represented by linked lists